首页
新闻动态
协会资讯
政策要闻
政策法规
职业教育
职教概况
项目建设
学生风采
创业创新
职教活动周
继续教育
继教概况
高校继续教育
社区教育
老年教育
项目建设
科研园地
科研工作
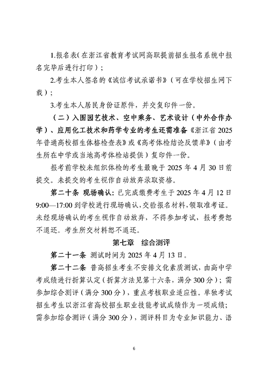
成果推广
协会之窗
协会简介
规章制度
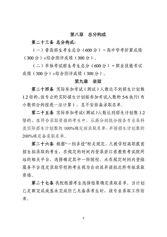
组织架构
会员单位
国际交流
交流动态
项目展演
招考动态
招生动态
考试信息
当前位置:
首页
招生动态
文章详情
招考动态
招生动态
考试信息
最新资讯
300个名额近2000人抢!上城区这场职业体验夏令营,解锁新工种“热”潮流”
学海引航 家伴成长
漆彩扇缘·手作工坊:五星村亲子共绘非遗漆扇魅力
黑白对弈送入暑托班,用这场智力交锋预热亚太赛事
青春伴学 共筑成长
金华职业技术大学2025年高职提前招生章程
时间:2025-03-03
来源:金华职业技术大学网站
上一篇:
浙江广厦建设职业技术大学2025年高职提前招生章程
下一篇:
宁波城市职业技术学院2025年高职提前招生章程
map